gioco
Last Published: 12/18/2006
sito del docente
Relazione
Introduzione
Visione
Obiettivi
Requisiti
Analisi
Architettura logica
Piano di lavoro
Piano del collaudo
Progetto
Architettura
Implementazione
Esecuzione
Sorgenti
Sorgenti
Sorgenti dei test
Dipendenze
Report
JavaDocs
JUnit Report
Conclusioni
Conclusioni
Verso UniboEnv
Team
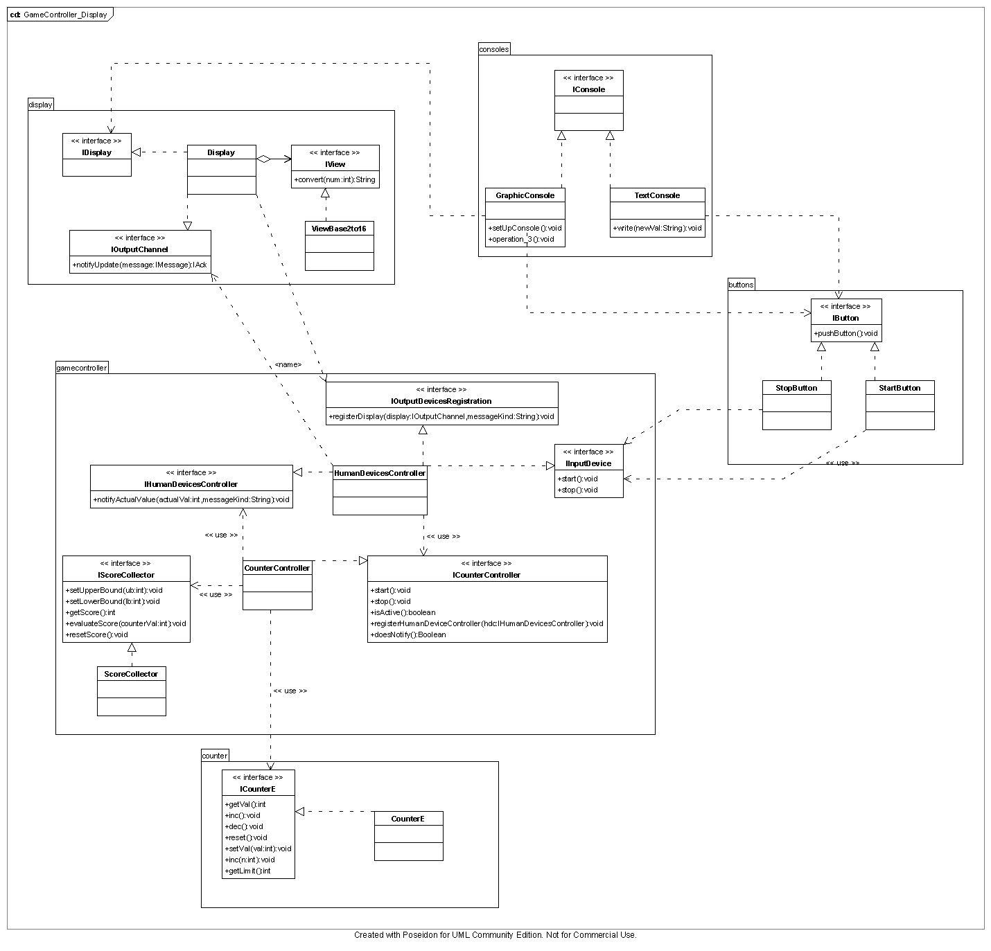
Architettura
Una vista della struttura del sistema